C4D怎么使用区域光呢?一些小伙伴对于怎么使用区域光,还不是很了解。本文为大家带来详细的使用教程分享,感兴趣的小伙伴快一起来看看下面的介绍吧!
C4D怎么使用区域光

1、新建以下场景;

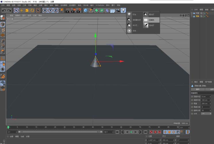
2、新增区域光,渲染看下;可看出区域光的中心有无光的区域;


3、这四个点可调节区域光大小;

4、在这里改变颜色、投影等属性;


5、可以试着调节后面的属性,例如澡波;


文章版权声明:除非注明,否则均为经验心得下载站原创文章,转载或复制请以超链接形式并注明出处。
北斗实时高清卫星地图
下一篇 »
2026-03-29